DEFCON31 SAO
This year we are presenting the IDK DEFCON 31 SAO, a SAO that you can solder and customize.

For DEFCON 31’s badge, we are presented a chamber, that anyone can design a SAO to fit in.
The concept is to show customization, so we designed a SAO that you can solder however you want.
The SAO is inspired by the installation of modchips on game consoles to “unlock functionality”.
https://media.defcon.org/DEF%20CON%2031/DEF%20CON%2031%20badge/
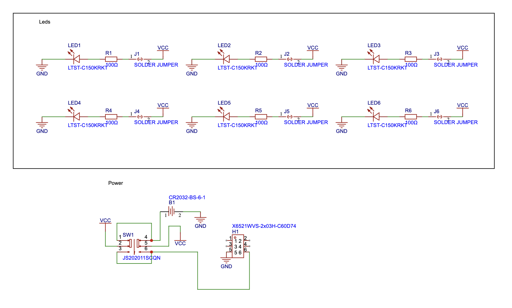
It has 4 leds and resistors in the front, 2 leds and resistors in the back, a CR2032 battery holder, switch, and optional SAO connector.
Keep in mind that the 6 pin SAO connector doesn’t fit in the chamber, but you can potentially cut it to fit, or solder it after DEFCON.
Included in the kit
- 1 x IDK SAO PCB
- 6 x 1206 LEDs
- 6 x 100 Ohm 1206 resistors
- 1 x CR2032 battery holder and battery
- 1 x SPDT switch
- 1 x ATTiny85, 8 pin socket and enameled wire (First 50)
- 1 x 6 pin SAO connector (optional)

Schematics

Customizing it
You can slice the solder jumpers to cut the connection from VCC to the leds, and solder wires to connect them to other things.
One example is an ATTiny85, which can be programmed to blink the leds in different patterns, and you can use enameled wire to connect the pins to the board.
Other uses
It’s possible to adapt the SAO to other uses. Some examples:
- wrapping enameled wire on the top of the SAO and connecting this as an antenna to an NFC chip.

- Adding IR leds and an 8 pin connector on the bottom, and connecting it to the Flipper Zero to use it as an IR blaster.

- Attaching an ESP32 and adding wifi to your SAO.

The idea is to have fun and experiment with it.