IDK SAO
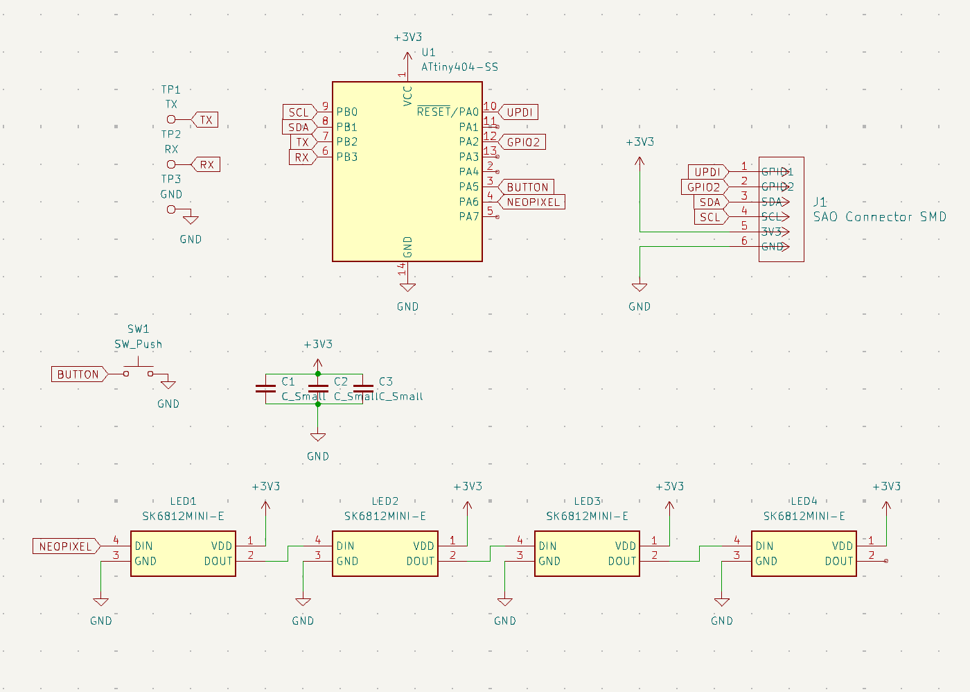
This year I designed a SAO based on the new Attiny Series 0 and 1 chips.

The SAO has 4 SK6812-mini LEDs, a button, a 6 pin SAO connector, and an Attiny chip.
The first batch of 24 includes an Attiny404 chip, newer batches might include a different chip.
Pictures

Things you should know
The pin 1 of the SAO connector is wired to the UPDI pin on the Attiny chip. You can use this pin to reprogram the chip. You can modify any USB-UART converter into an UPDI programmer by using a diode and a resistor, more info here
You can download the code flashed into the chip here: IDK SAO Code